ATTENTION: THIS PROJECT IS NOT FINISHED YET! IT'S ONLY PROVIDED AS "DRAFT"!


22 Feb 2004: V2-charger

You can also look at version 2 of this project. It has many benefits over the older design.

PIC R/C Accucharger

We (I and Kristian Rosendahl have made a small accucharger for R/C accu's. It has the following features: The heart of system is PIC16F876-microprocessor. The controllers memory is almost full (typically 98%), so before any new features can be introduced, I must get more memory available by tightening up the code... Code is been made in CCS-C and in this time, it's commented in Finnish only. Later revisions will be commented in English. I'm releasing this so soon because general Open Source method is to "Release soon, release often" and I'm hoping that it will be useful for someone already.

Items needed

We could provide you with preprogrammed PIC's if you can't prom them for yourself. But please, first try to find someone in your local area who has the knowledge of doing "PIC-promming".

Operation

General usage: NiCd charcing: NiMh charcing: LiIon charcing:

The files

Please be adviced that this project is not finished yet, you may have to alter the PCB and/or the software to get the desired results. I'm giving these files away for anyone who cares to try them, but I cannot guarantee they work. In fact, we have 2 prototypes, and both of them seem to have different pcb-versions and software... And of course we don't have any documentation what we did to get it working :( But anyway, these are good starting points to have experimenting by yourself.
Plese report any success to me, as I would like to know if you are using this project and/or updating it in any way.
FileDescription
akkulaturi.cMain source-code file. Contains most of the code. Written with CCS C. It's very nice C tool. I'm using it along with their ICD-U USB-unit.UPDATE 30.5.2006: English translation. Old Finnish version is also available.
MakefileMakefile used to compile the code. "make" will build the code and "make burn" will burn it to the PIC. This file is not probably needed in Windows-envinroment. But since developing is done with Linux, this file is handy if somebody wants to compile code in Linux too.
lcdakku.cLCD-routines for this particular project.
16f876.hJust replace incfile with this file.
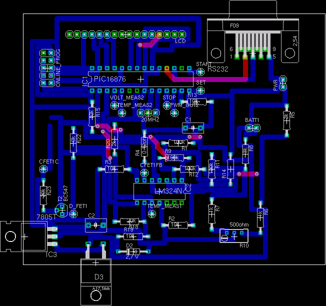
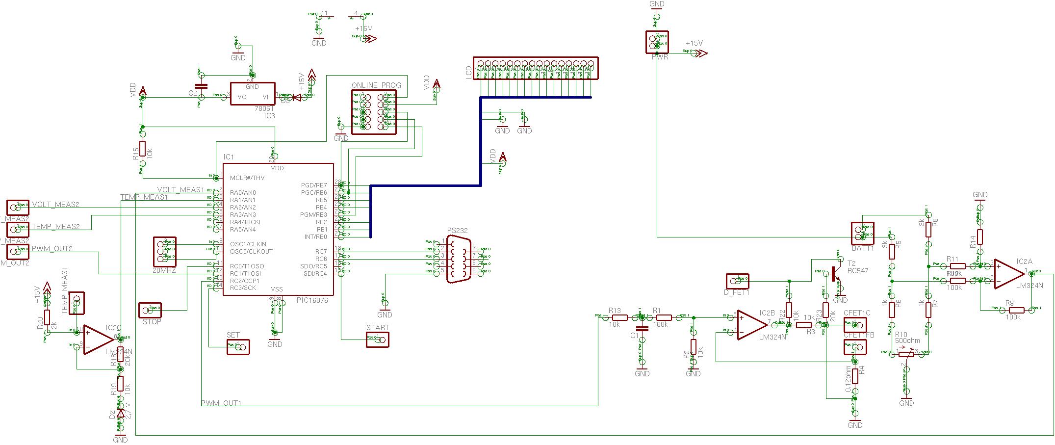
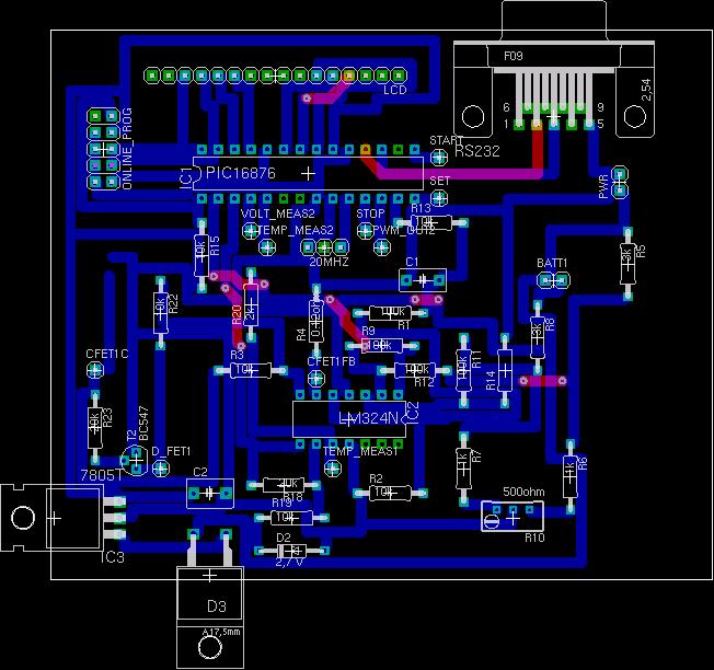
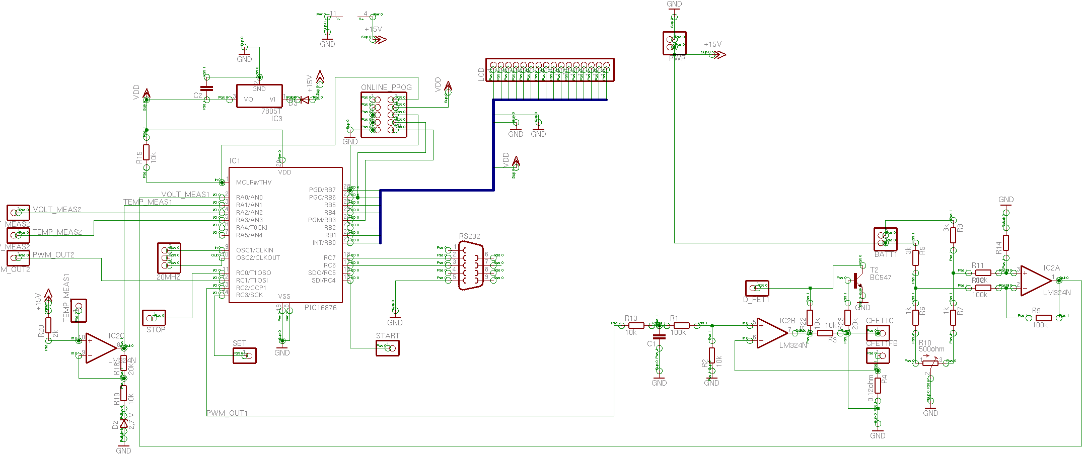
Eagle PCB-files. (NEW!)Just use these to make your own PCB-board.


Software that is used to control charger. You can save and load settings to text-file. You can also read and write settings to the charger. Software is written in Visual Basic 5, and you can download the code (including compiled .exe).

More pictures and text-files

Latest LiPol-charge
Scematic (OLD!)PNG JPG
PCB (OLD!)PNG JPG
Graph from LiIon charge
Graph from NiMh charge
T1
T2
Quite a messy prototype!
Lots of jumper wires etc...
This prototype is produced with cnc-mill
FET used is IRF230

The charger basically works, but it needs lot of work to be done. Eagle files seem to need lot of updating since this project has been basically prototyped without proper modification notes :(

Normal disclaimer

Well, as normal to assume, we will not take any responsibility if you decide to try this and burn your house down with LiIon charging process. All source-code is released under GPL licence. It basically means that you can modify, transform or even sell the product based on this sourcecode. But you must provide the sourcecode you modify freely available to anyone who want's it.
last modified 30.5.2006
copyright Henry Palonen, 2002-2006